您的位置:草根抗癌网 > 新闻资讯 > 行业资讯 > 行业资讯

上海泽今健康提供乐伐替尼(仑伐替尼,E7080,Lenvima)等信息咨询服

2019-06-10 09:16 来源:上海泽今健康官网 作者:泽今 点击:

         靶向药降价通知:上海泽今健康提供泰瑞沙(AZD9291), 乐伐替尼(仑伐替尼,E7080,Lenvima),哌柏西利,卡博替尼等靶向药物信息资讯,价格以药厂或医院即时通知为准 (通常以下调为主)现碧康公司主要产品均有下调,具体请咨询健康顾问17521780360,400-100-3607

明明是淋巴瘤,确诊为何这么难?
2017年2月,58岁的曾先生因颈部出现好多肿大的淋巴结,发烧,咳嗽,咽痛,就诊于当地医院,抗感染治疗后发热缓解,淋巴结较前缩小。因怀疑淋巴瘤,曾先生2月底前往北京权威肿瘤医院就诊,但始终无法确诊。第一次病理诊断为弥漫大B细胞淋巴瘤(DLBCL)。另外一家权威肿瘤医院病理考虑B细胞来源的淋巴瘤可能性大,但加做B细胞重排却为阴性,随后,中心病理复阅提示难以诊断B细胞淋巴瘤,再次建议进一步除外T细胞淋巴瘤的可能。因此,曾先生在国内始终没有明确诊断,多次化疗效果不佳。
 
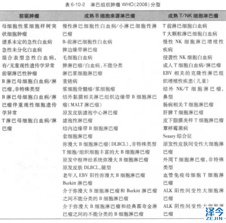
一图了解淋巴瘤--分类最多的恶性肿瘤

按照世界卫生组织淋巴系统肿瘤病理分类标准,目前淋巴瘤已知有70多种病理类型。
国外病理会诊明确诊断,患者感叹,从未见过如此负责的病理医生
曾先生通过国内最专业的肿瘤患者服务平台--上海泽今健康的协助下,将病理切片寄至全球罕见肿瘤诊疗排名第一的MD安德森癌症中心病理科进行会诊明确诊断,一周后,MD的病理科医生发来邮件,病理类型为B细胞淋巴瘤无疑,但是要进一步明确是24种亚型中的哪一种,需要提供患者病历摘要及影像资料,一般情况下,病理会诊仅需病理切片及之前的病理报告,而这位病理医生在诊断结束后,请了MD血液病理科非常权威的L. Jeffrey Medeiros教授详细审阅了患者病历摘要及影像资料,最终为这位患者明确了诊断--T细胞/组织细胞丰富的大B细胞淋巴瘤。
L. Jeffrey Medeiros
MD安德森血液病理学教授
明确的病理诊断让患者找到最佳治疗方案--入组CAR-T临床试验
得知曾先生的病理诊断为T细胞/组织细胞丰富的大B细胞淋巴瘤,上海泽今健康在自己的临床试验库中找到了一项正在301开展的针对于这类肿瘤的CAR-T细胞疗法临床试验,并协助患者顺利入组,目前患者治疗顺利,病情好转。上海泽今健康进一步随访中,希望曾先生尽快康复。

上海泽今健康可帮助癌症患者申请全球权威的癌症中心病理会诊及专家会诊,详情可致电400-100-3607,17521780360或登录上海泽今健康。

声明:
本公众号内容仅作交流参考,不作为诊断及医疗依据,仅依照本文而做出的行为造成的一切后果,由行为人自行承担责任。专业医学问题请咨询专业人士或专业医疗机构。 

       乐伐替尼(仑伐替尼,E7080,Lenvima)常见问题

【1】乐伐替尼/仑伐替尼的使用说明
2
乐伐替尼靠谱渠道代购一个月多少钱
3
乐伐替尼简介及注意事项
【4】
乐伐替尼为肝癌患者带来了希望
【5】
乐伐替尼 Lenvatinib(Lenvima)最常见副作用

上一篇:(ASCO)淋巴瘤——抗CD47抗体联合利妥昔单抗治疗

下一篇:QTc间期延长是泰瑞沙过程中的不良反应之一吗?

 QQ

扫描二维码分享到微信