从症状来看病,因为省了各种机器检查的麻烦,非常方便省事,关键还省钱,从而备受欢迎。那么今天我们就来聊聊,从症状来看,《红楼梦》“金陵十二钗正册”里去世最早的秦可卿到底得的是什么病?
根据第四回书中关于十二钗正册里“画着高楼大厦,有一美人悬梁自缢。”的画和判词来看,秦可卿应该是上吊自杀。但后来作者改写了这个结局,将她改成了病死,首先来看看书中原文描述的症状:
第十一回内容描述,秦可卿发病时间约是八月,最初的表现是“一日比一日觉懒,也懒待吃东西”——此时病状为乏力、食欲减退。早前其发病最初是“经期又有两个月没来”,之后到九月初,王熙凤去看望秦氏时说“我的奶奶,怎么几日不见,就瘦的这么着了?”则是明显的“消瘦”。再后到了正月初二,约在秦氏得病的6个月左右,凤姐再去看望时就见“虽未甚添病,但是那脸上、身上的肉都瘦干了”。这种重度的消瘦,是比较常见的晚期恶性肿瘤的表现,再根据最初月经紊乱等情况,这大概率是宫颈癌或者卵巢癌。这两种癌症在没有有效治疗手段比如卵巢癌不服用奥拉帕尼的情况下,生存期也就是几个月。
这是症状的体现,从预防医学的角度,秦可卿也是“癌症性格”。我们看看当时请来的医生诊断时和家人对内容描述:(医生)据我看这脉息:大奶奶是个心性高强聪明不过的人,聪明忒过,则不如意事常有,不如意事常有,则思虑太过。------大奶奶从前的行经的日子问一问,断不是常缩,必是常长的。是不是?”这婆子答道:“可不是,从没有缩过,或是长两日三日,以至十日都长过。”再看可卿的婆婆尤氏怎么说的:(秦可卿)不拘听到个什么话都会度量三日五夜。这就是心理学和临床医学研究里认为的C型性格,C型性格的人过分忍耐、回避冲动、被动、屈从、负面情绪大,自我压抑、过分追求完美,国内外很多研究证实,这类人最容易患癌症,所以C 型性格也被称为“癌症性格”。
上面是从病因和症状来分析秦可卿大概率是死于宫颈癌或者卵巢癌,但是这纯属娱乐,并不是要让大家据此来看病,特别有的人喜欢对着这种症状分析去对照自己,判断自己是否中招,我们最近就碰到一位晚期肺癌患者,在病理诊断都出了的情况下,因为患者没有咳嗽的症状,就问我们是否误诊?
可见大家对症状是多么的信赖啊。
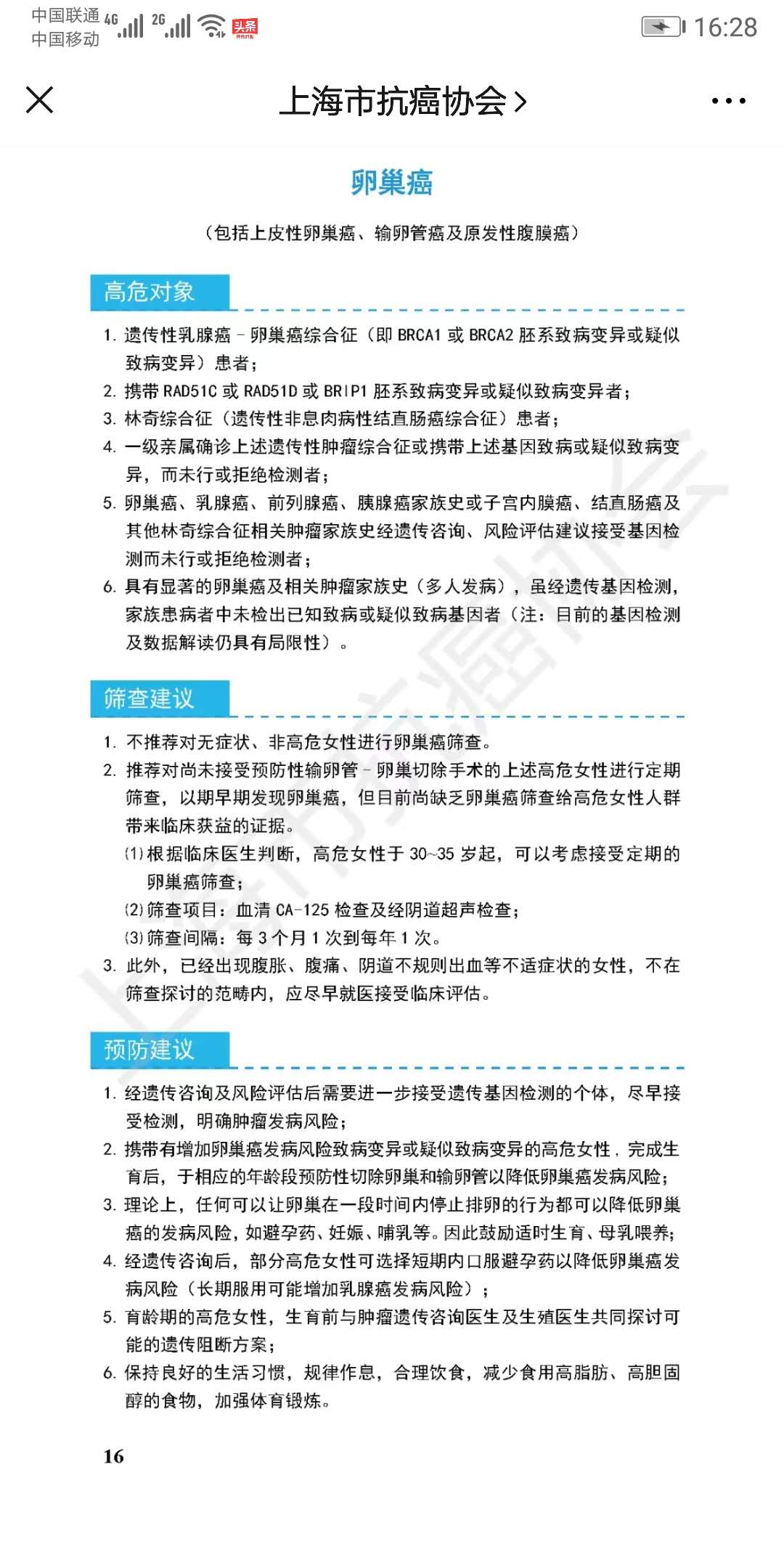
很显然症状只是判断晚期疾病一般的辅助手段而已,大多数癌症要真正确诊是需要借助更多科技手段特别是病理诊断才能确诊为肿瘤的,从预防疾病角度看,对于秦可卿们来说,无论宫颈癌还是卵巢癌,病因预防和早筛办法都是有的,下图就是上海市抗癌协会2020版的高危人群筛查建议和预防建议,大家赶紧收好:
我们都喜欢从症状去判断疾病,这或许是自古以来没有先进设备检查疾病形成的思维定式,也有省事方便的原因,当然还有更重要的原因是省钱,但是显然光凭症状判断疾病是很困难也很不靠谱的,所以才有内科怕发热外科怕腹痛的说法。